吃瓜大队
14 hours ago
不知名正义人士辱骂央视
14 hours ago
谁家玛雅人
14 hours ago
《基本盘的转变》、《若有战,召必回搞笑视频》抖音意欲何为?
😁
诈骗币组织人全家死完 中共官员社保国8964邓小平、杨尚昆。毛泽东三年大饥荒。
17 hours ago
墙内学生做题蛆还敢过祂(耶稣)的诞生日吗?
19 hours ago
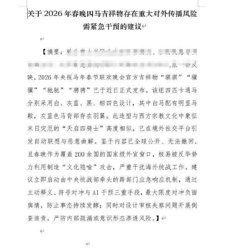
开头打码的部分:致公党大兴区
消息来源:
https://x.com/i/status/2003487185908207683
19 hours ago
中国人访日旅游人均总消费最低却购物支出最高,省吃俭用只为爆买日本货,日本商家笑醒:谢谢中国人救经济!
而欧洲人花销高主要是享受住宿餐饮和深度体验,日本这堆小玩意,我家附近市集也有。
19 hours ago
国内基本盘太稳了,无意间刷了一下长辈手机里的抖音,一个ai视频能这么抽象,评论区才是更牛逼
😂
人看傻了,关键还都是真人评论
19 hours ago
https://media.defense.gov/2025/Dec/23/2003849070/-1/-1/1/ANNUAL-REPORT-TO-CONGRESS-MILITARY-AND-SECURITY-DEVELOPMENTS-INVOLVING-THE-PEOPLES-REPUBLIC-OF-CHINA-2025.PDF
Before
After
Home
Powered by
BroadcastChannel
&
Sepia