吃瓜大队
22:28 · Dec 6, 2025 · Sat
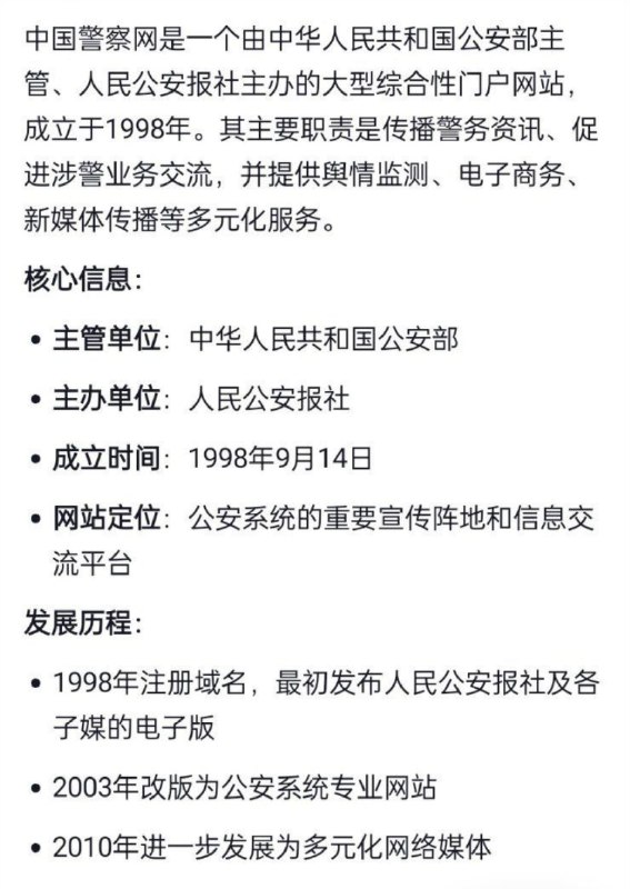
继 #南京 法院工作人员在京东直播带货卖螃蟹后
12月6日,#公安 部旗下的中国警察网也增设了 #警网优选 账号,开始在抖音上直播带货。
Home
Powered by
BroadcastChannel
&
Sepia