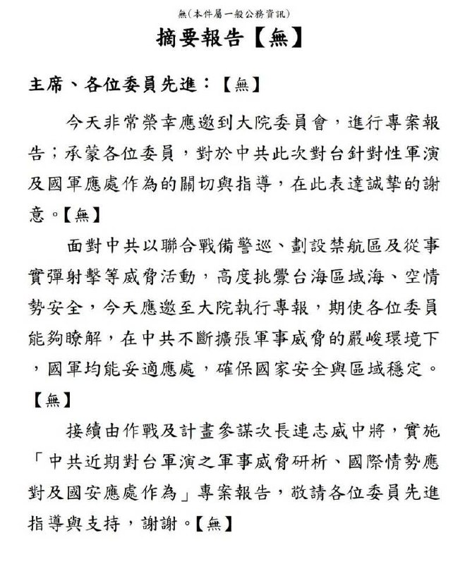
台湾疯了,所有公开报告每段结尾标【无】

每段落结尾都要按照机密等级标注下面字样:
绝对机密——【绝】
极机密——【极】
机密——【机】
密——【密】
一般公务资讯——【无】

台国防部为了防止共谍渗透,今年起实施「机密资讯精准标示精进作法」,近日送交立法院的书面专案报告,出现每一段落结尾都强制标注粗体【无】(代表无机密)的奇特景象,就连社交平台 LINE 发送内容也要标注是否为机密……引发在野立委强烈抨击。

国民党立委徐巧芯痛批此举「太白痴」,若是公开报告还写【密】,岂不是要阅读者「把眼睛挖掉」,痛批国防部作法僵化;民众党立委林忆君则炮轰「愚蠢至极」。

对此,台国防部回应,新制是「参据美军及国际友盟国家之精准核密管理作法」,旨在兼顾机密保护与国防透明度。


#台湾
Media is too big
VIEW IN TELEGRAM
Media is too big
VIEW IN TELEGRAM
Media is too big
VIEW IN TELEGRAM
 
 
Back to Top