没有安检的 #台湾 地铁 险些又出事...北捷中山站事件

2.8日凌晨,台北街囗枪声响起,据路人陈述,疑似有人在地铁内亮刀,大量警察抵达现场,目前持刀人已经被警方控制。
Media is too big
VIEW IN TELEGRAM
Media is too big
VIEW IN TELEGRAM
??不打台湾了??闹麻了简直

为进一步促进两岸人员往来正常化和各领域交流常态化,回应台湾民众和旅游业界热切期盼,增进两岸同胞利益福祉,大陆方面将于近期恢复上海居民赴金门、马祖旅游。目前各项工作正在积极筹备中,希望两岸旅游业界加强沟通对接,为大陆居民赴金门、马祖旅游提供优质服务和产品。

#台湾
台湾 的多元化议程进入小学
#中国 #台湾 #人口 #多元文化

随着移民涌入和台湾人口的多元化,台湾小学自2年级开始,小学生可以选修越南语/印尼语。
台湾网红"馆长"(本名陈之汉)因在直 播时喊出要 斩首 #赖清德 XXX,被检方调查。中国 新北 地检署9日侦结此案,将以两项 恐吓罪 对 台湾馆长 提出起诉。

#台湾 #台湾馆长
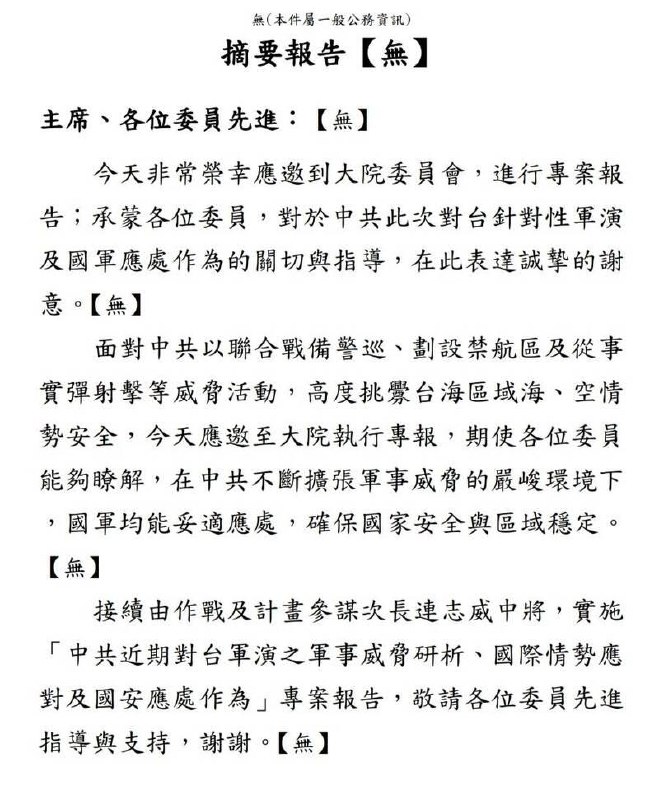
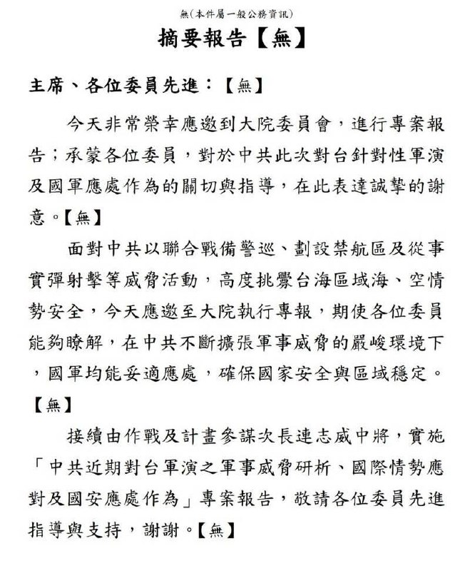
台湾疯了,所有公开报告每段结尾标【无】

每段落结尾都要按照机密等级标注下面字样:
绝对机密——【绝】
极机密——【极】
机密——【机】
密——【密】
一般公务资讯——【无】

台国防部为了防止共谍渗透,今年起实施「机密资讯精准标示精进作法」,近日送交立法院的书面专案报告,出现每一段落结尾都强制标注粗体【无】(代表无机密)的奇特景象,就连社交平台 LINE 发送内容也要标注是否为机密……引发在野立委强烈抨击。

国民党立委徐巧芯痛批此举「太白痴」,若是公开报告还写【密】,岂不是要阅读者「把眼睛挖掉」,痛批国防部作法僵化;民众党立委林忆君则炮轰「愚蠢至极」。

对此,台国防部回应,新制是「参据美军及国际友盟国家之精准核密管理作法」,旨在兼顾机密保护与国防透明度。


#台湾
Media is too big
VIEW IN TELEGRAM
Media is too big
VIEW IN TELEGRAM
Media is too big
VIEW IN TELEGRAM
赖清德:日本参议员石平被中共制裁后能来台湾,充分说明两岸互不隶属。内政部长刘世芳和教育部长郑英雄被列为台独份子,我为他们感到骄傲!

#台湾 #台独
Media is too big
VIEW IN TELEGRAM
一名女子举着中华民国国旗,天安门前大喊“台湾不是中国的”,被警察抓走!

台湾到处是五星红旗,没见有人被抓,大哥的自信去哪里喽

#台湾 #天安门 #冲塔
快点统一中国,我们这里很多内应。

#台湾
#台湾 第一次見到楼下一批又一批的戰車開過 #军事 #武器
台湾总统赖清德:过去数十年中国未对台湾采取军事行动,关键在于其实力尚未足够。

#台湾 #攻台
蒋万安 回应 围台 军演

12月29日早上蒋万安出席活动后接受联访。

#解放军 #军演 #台湾
12月29日上午11时许 #台湾 南部湖内区中山路二段,八军团所属CM11战车移防应对中方演习时,其中一辆CM11战车尾端引擎突然窜出浓烟,当时车内人员随即持灭火器喷洒,所幸未在影片中发现明火,但浓烟已引起周边居民注意,车队也随即停驶救援。据了解,后续由陆军派M88A1装甲救济车前往拖救,至于冒烟原因,八军团表示正在了解中。#军事 车辆 冒烟
12月29日 中国人民解放军 东部战区 位台岛以东海空域,组织驱护舰、歼轰机等兵力,开展对海突击、区域制空、搜潜反潜等科目演练,检验了海空协同、精准寻歼能力。

#台湾 #解放军 #军演
Media is too big
VIEW IN TELEGRAM
东部战区新闻发言人施毅陆军大校表示,12月29日开始,中国人民解放军东部战区组织陆军、海军、空军、火箭军等兵力,位台湾海峡、台岛北部、台岛西南、台岛东南、台岛以东,组织“正义使命-2025”演习,重点演练海空战备警巡、夺取综合制权、要港要域封控、外线立体慑阻等科目,舰机多向抵近台岛,诸军兵种联合突击,旨在检验战区部队联合作战实战能力。这是对“台独”分裂势力和外部干涉势力的严重警告,是捍卫国家主权、维护国家统一的正当必要行动。

#台湾 #解放军 #军演
网友投稿:一名中国留学生因使用中国护照前往台湾,在返回国内时遭机场工作人员严密盘查并被“如临大敌”般对待。工作人员表示,台湾是中国的一部分,不属于“国外”,不能使用护照前往,称护照是用于出国的证件。

#台湾
 
 
Back to Top