#吉林 #延吉 西市场惊现一双刃大哥(具体情况不详)
6日 #吉林 #松原 怎么突然 停电 了?!

有网友称疑似松鼠(?黄鼠狼?)
Media is too big
VIEW IN TELEGRAM
#吉林 #松原 涉恶性案件被通缉34岁男子,已被抓!

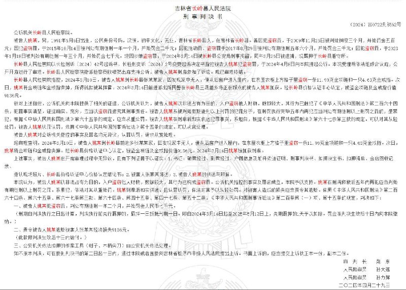
据大河报报道,吉林松原恶性杀人案件嫌疑人姚某曾五次入狱,半年前刚服刑完毕。据中国裁判文书网判决书显示,姚某5次入狱罪名包括盗窃罪、抢劫罪,今年5月服刑完毕。 #杀人案 #杀人 #重大事故 #警方通报 ( 死一人)
犯罪记录 如下:
1、2009年11月,因盗窃罪被判拘役3个月,罚金500元。
2、2015年10月,因盗窃罪被判有期徒刑1年1个月,罚金2000元。
3、2017年8月,因抢劫罪、盗窃罪被判有期徒刑5年6个月,罚金3000元。
4、2023年1月,因盗窃罪被判有期徒刑1年3个月,罚金7000元。
5、2024年3月,因盗窃罪被判有期徒刑1年2个月。(2024年3月14日至2025年5月12日)
#吉林 #通榆县 发生一起重大杀人案 #网传 杀9人 杀完人还跟朋友通 微信视频 #杀人
12月2日,#吉林 #松原 发生一起恶性案件,目前嫌疑人在逃。据本市网友表示,嫌疑人为报复社会无差别袭击致死9人。
#吉林 #通榆县 发生一起重大杀人案 #网传 杀9人 杀完人还跟朋友通 微信视频 #杀人
 
 
Back to Top