补充!捅人瞬间!

宁夏 银川 新华街 朝阳巷 #杀人
1月31日,银川 商城某街道发生命案。
#刀仔 #捅人
网传:焦作市星源朝阳实验学校,一学生拿凳子猛砸同学头部

#杀人 #焦作
官方通报来了,你们信了吗? 😟😟

2026年1月8日6时许,新蔡县今是清华园学校七年级学生朱某(男,13岁)被发现在宿舍内死亡。事发后,新蔡县成立由多部门组成的联合调查组,开展调查处置工作。

调查组走访了朱某的同学、老师、亲友及其他接触人员,同时按照有关程序规定,对死亡原因进行了检验鉴定,调查了朱某生前的学习生活情况,并将结果告知了朱某亲属。

经调查,朱某在校期间未与他人发生过冲突,死亡前一天未发现异常情况。经检查,朱某全身无外伤,排除生前受到外力伤害;毒化检验后,排除中毒死亡。经检验会诊,朱某系心源性疾病导致死亡。左胸部针孔系法医抽取毒化检验所需血液时形成。嘴角红色液体系法医翻动死者时体液流出。

#驻马店 #新蔡 #新蔡县 #杀人
1月9日,河南新蔡县教育局通报:该学生为意外死亡,已排除刑事案件。

现场特警已经入驻,驱赶前来讨说法的学生家长! 目前道路已封闭,不可前往!

网友刷到好多评论区说,学生心脏位置有一个很大针孔。

#驻马店 #清华园 #杀人
今是清华园,一个好好的孩子。在学校说没就没了!

2026年1月8号,驻马店新蔡县今是清华园高级中学发生学生校内亡身亡!

有网友发布视频称该校一名学生疑似在校内死亡,家属赶到前,校方试图用转运车辆将学生遗体拉走,被家属亲属用私家车拦在学校门口阻止,现场出现对峙,涉事转运车辆正是此前引发争议的豫Q283G5非急救转车

#驻马店 #清华园 #杀人
Media is too big
VIEW IN TELEGRAM
阿富汗人 在塔哈尔省查阿布 杀害 了属于大宇龙泽仁矿业公司的5名 中国 公民 并且还 绑架 了几名工人。

该公司加 工厂 被 阿富汗 人 纵火 焚毁,所有设备也被摧毁。

#阿富汗 #杀人
Media is too big
VIEW IN TELEGRAM
近日 四川 雅安 一所学校员工被曝在操场打死一只 流浪狗 此事经网络传播后引发广泛关注与讨论。当地教育局已回应称正在介入处理。 #畜生 #虐狗 #杀狗 #虐待动物

事件经过与争议
据网络信息与部分学生反映,该流浪狗曾在校园内生活多日。许多网友质疑,即便学校禁止流浪动物进入,也完全可以通过驱赶或联系专业机构等方式处理,而非直接采取极端手段。

官方回应与进展
1月7日,雅安市教育局工作人员对此回应称,学校已了解相关情况,目前正在开会研究处理方案,教育局下一步将会介入此事。

背景信息
此类事件常引发公众对校园如何人道管理流浪动物、以及相关工作人员行为规范的讨论。目前,后续处理结果有待官方进一步通报。
虐杀同胞后抛尸 6中国人在园区内被捕

柬埔寨特本克蒙省一处橡胶园内发现一具无名男尸,生前被残忍杀害后抛尸,经警方调查后以涉嫌谋杀罪名,在一园区内抓捕了6名中国男子。

据悉,昨日(1月1日)凌晨12点20分,在特本克蒙省棉末县(Memot)一处橡胶园内,当地民众发现了一具无名男尸。

据现场采摘橡胶的工人称,当时看到一辆汽车驶入橡胶园并短暂停留,随后迅速驶离。工人们心生疑虑,骑摩托车前去查看,却发现了一具男尸被橡胶树叶覆盖,惊恐万分,便立即向村长报告此事。

警方和法医赶到现场后发现,该具男尸身穿黑色长裤和白色短袖,尸体上遍布伤痕。其中头部被割伤,面部皮肤被烧伤,颈部有瘀伤,全身多处因遭受酷刑而伤痕累累。

警方调查后表示,死者为一名30岁的中国男子,名叫肖阳(音译)。根据对尸检结果、证人证词以及法医的结论,该起案件为蓄意谋杀。

此外,当日上午8时20分,警方在该县的林区内发现了一辆被遗弃的白色汽车,且无牌照。警方对车辆检查后确认,该车辆与谋杀抛尸案有关。

经过警方一系列调查后,于今日(1月2日)逮捕了6名嫌犯,这6人均为中国籍,且在72号路园区内被捕。

这6人分别为:高若(27岁)、韩润俊(18岁)、谢旺(21岁)、周凯英(28岁)、常宇豪(22岁)、刘亮(35岁)。

目前,上述嫌犯已被移送至特本克蒙省警察局,进一步采取法律程序。

另悉,这6人被捕的72号园区为近年新盖的大园区,一名知情者表示,“园区很黑,缅甸过去的多。”

#柬埔寨 #杀人
12月14日,广西柳城县警方发布悬赏通告:一名男子持刀行凶,造成两人死亡后潜逃。警方悬赏10万元征集线索,

#柳城 #杀人 #悬赏
因炫耀父亲是副市长并持加密货币,惨遭同学劫杀。

今天有个出圈新闻,一名 21 岁小孩,在留学期间因向身边同学透露自己父亲是副市长,并拥有一定的加密货币,惨遭他同学和另外一人,劫持、虐待并最终被害。

根据警方透露:受害者在停车场惨遭殴打,随后被关在车里遭折磨了几个小时。

在此期间,他不停被逼问加密钱包密码,最终他被折磨的撑不住,把两个钱包的密码,都告诉了劫匪,而后嫌疑人把钱包里的钱全部转走。

但即使拿到钱后,劫匪两人还是把受害者,丢在汽车后座,把车点燃,毁尸灭迹。

近期频繁的劫持事件表明,对加密货币持有者的抢劫案件正越来越多。


#乌克兰 #虚拟货币 #维也纳 #绑架 #杀人
12月6日,#海南 #三亚 一男子在大东海沙滩上持刀 #捅杀 三人,造成两死一伤。

据警方通报称,杀人者任某某与三名被害人在两年前因汽车剐蹭发生过纠纷,今日在海滩相遇后又发生口角,进而斗殴,最终任某某持随身携带的水果刀将三人捅杀。 #捅人 #杀人
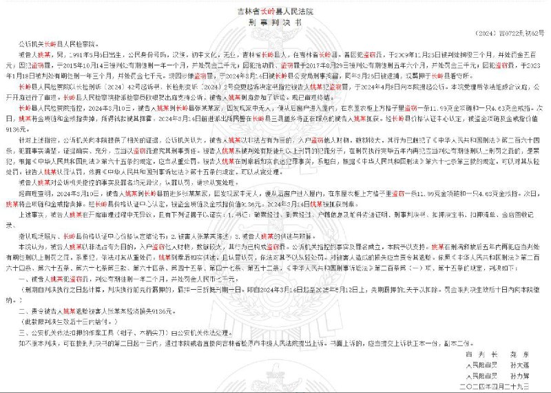
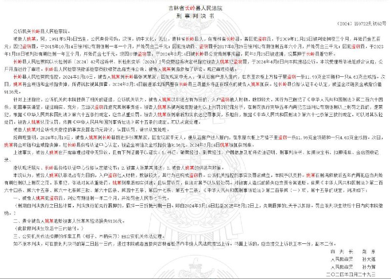
#吉林 #松原 涉恶性案件被通缉34岁男子,已被抓!

据大河报报道,吉林松原恶性杀人案件嫌疑人姚某曾五次入狱,半年前刚服刑完毕。据中国裁判文书网判决书显示,姚某5次入狱罪名包括盗窃罪、抢劫罪,今年5月服刑完毕。 #杀人案 #杀人 #重大事故 #警方通报 ( 死一人)
犯罪记录 如下:
1、2009年11月,因盗窃罪被判拘役3个月,罚金500元。
2、2015年10月,因盗窃罪被判有期徒刑1年1个月,罚金2000元。
3、2017年8月,因抢劫罪、盗窃罪被判有期徒刑5年6个月,罚金3000元。
4、2023年1月,因盗窃罪被判有期徒刑1年3个月,罚金7000元。
5、2024年3月,因盗窃罪被判有期徒刑1年2个月。(2024年3月14日至2025年5月12日)
#吉林 #通榆县 发生一起重大杀人案 #网传 杀9人 杀完人还跟朋友通 微信视频 #杀人
#吉林 #通榆县 发生一起重大杀人案 #网传 杀9人 杀完人还跟朋友通 微信视频 #杀人
#国内新闻 #国民老公 #王思聪 的舅舅被捕

2003年轰动瑞典的“ #杀妻案 ”主要嫌疑人 #林友 已在中国被捕。这一消息得到了瑞典检方的证实,为这起长达二十余年的悬案画上了阶段性句号。

21年后,案件迎来实质性突破。瑞典检方证实,林友已在中国被捕。据报道,受害者家属收到来自中国警方的邮件,询问调查相关信息。

2003年,他涉嫌杀死其瑞典妻子和邻居
2014年,其第二任妻子溺亡在泰国
他也有很大嫌疑!
因此,他赢得“#杀妻狂魔”的美誉

有网友说,正义终于来到了!其实,这和正义没半毛钱关系
稍微网络搜索一下就知道,王思聪外公家这一边,是很有来头的,以致于老王起初发家也和老丈人家有莫大关系

所以,能解释王思聪舅舅,能逍遥法外20多年的唯一理由,就是台子够硬,一直在保他

那现在为啥又抓了?,这其实侧面释放的信号是:时过境迁,台子现在松动了,估计不好使了

说到这里,也可以引申到东南亚,简单说几句,在菲律宾,泰国,柬埔寨,缅甸有很多黑灰产大咖,比如亚太佘志江,菲律宾郭市长等,不管咖位再大,台子再硬,想必他们的内心里,始终还是不踏实的,因为,情况总是会发生变化,这世间唯一不变的真理就是这世界永远在慢慢变化

没有永远不倒的后台,也没有永恒的保护伞,只有永恒的主题:交易

说到做交易这一块,没有谁比政治家们更会做交易,所有的大咖,都只不过是政治家们待价而沽的筹码,时机、价码合适的时候,总会被交易出去

所以,你可以看到顶级咖位,也懂鸡蛋不能放在一个篮子里,也讲究一个资产配置的全球化,因为,靠山山倒,靠人人跑!

灰产迁移、大咖流动,本质都是在找当前一个时期的,交易洼地,找个暂时安全,暂时不会被交易出去的地儿。
Media is too big
VIEW IN TELEGRAM
#杀人 #湖南财政厅 #刘文杰
湖南财政厅厅长刘文杰被人捆绑从楼上扔下,凶手跟着自杀。
智利 🇨🇱🔞 #金牌杀手 当地时间7月31日,一家四口在餐厅正准备吃晚餐,🥷如幽灵般“闪现”在被害人身后,对着脑袋连开三枪。其妻儿目睹了这血腥恐怖的一幕,实在令人惋惜。#枪手 #血腥 #杀人
#杀人 #复仇 一工厂老板长期欺凌,被小伙持刀刺杀
6月20日上海知名篮球培训机构悦动篮球倒闭,场馆关闭空无一人,涉及数家门店,报警也无法解决。倒闭前上周教练还在拼命推课卖课,这周老板跑路,拖欠教练工资,突然闭店,数百名家长深夜派出所报案。 #维权 #中国诈骗 #杀猪盘
Media is too big
VIEW IN TELEGRAM
 
 
Back to Top