官方辟谣: #松原 停电因负荷过大,与网传“松鼠肇事”无关

12月6日下午,吉林省松原市江南部分区域发生停电。随后,一则网络监控视频开始流传,称是一只松鼠爬上变压设备,导致了“半城”停电。

对此,松原供电公司于7日上午正式回应澄清:当日停电发生在下午4时左右,真实原因是当地采暖用电负荷过大,与松鼠无关。网传所谓“松鼠致停电”的视频系拼接而成。目前,经过抢修,供电已恢复正常。
6日 #吉林 #松原 怎么突然 停电 了?!

有网友称疑似松鼠(?黄鼠狼?)
Media is too big
VIEW IN TELEGRAM
致1死,已被抓!! #松原 市 长岭县杀人犯案发后给朋友打视频称:他(警察)现在定位不到我,定位到也找不到我,我现在身上背着三把刀……
#吉林 #松原 涉恶性案件被通缉34岁男子,已被抓!

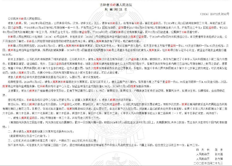
据大河报报道,吉林松原恶性杀人案件嫌疑人姚某曾五次入狱,半年前刚服刑完毕。据中国裁判文书网判决书显示,姚某5次入狱罪名包括盗窃罪、抢劫罪,今年5月服刑完毕。 #杀人案 #杀人 #重大事故 #警方通报 ( 死一人)
犯罪记录 如下:
1、2009年11月,因盗窃罪被判拘役3个月,罚金500元。
2、2015年10月,因盗窃罪被判有期徒刑1年1个月,罚金2000元。
3、2017年8月,因抢劫罪、盗窃罪被判有期徒刑5年6个月,罚金3000元。
4、2023年1月,因盗窃罪被判有期徒刑1年3个月,罚金7000元。
5、2024年3月,因盗窃罪被判有期徒刑1年2个月。(2024年3月14日至2025年5月12日)
12月2日,#吉林 #松原 发生一起恶性案件,目前嫌疑人在逃。据本市网友表示,嫌疑人为报复社会无差别袭击致死9人。
 
 
Back to Top