作为取保候审的条件之一 杨兰兰 每周三需要到悉尼玫瑰湾 警察局 报到,此处离去年夏天她 #酒驾 #劳斯莱斯 库里南 型号的SUV造成 #重大事故 的发生地不到2公里。她的穿着一般都极为时尚,身上的香奈儿粗花呢外套1万2千美元,脚上的香奈儿后空鞋1830美元,头上的思琳Celine渔夫帽1499美元,加上香奈儿胸针1490美元。

1.2万澳元的香奈儿粗花呢外套,搭配破洞牛仔短裤,
1830澳元的香奈儿高跟鞋,
1499澳元的Celine渔夫帽
1490澳元的香奈儿胸针
1月14日 泰国 呵叻府 一在建 高铁 项目 发生重大安全事故。一台 起重机 在呵叻府高铁项目施工过程中 #坠落 砸中一列行驶中的客运 列车 导致车厢起火并脱轨。事故目前已造成22人死亡、55人受伤 #重大事故 #砸人 #死亡 💀 #施工
Media is too big
VIEW IN TELEGRAM
2025年12月14日上午,重庆市万州区滨河欣城附近、万全小区南一充电站区域内疑似一辆正在充电的长城欧拉新能源汽车发生自燃事故!几十秒的时间!火灾就发展到猛烈燃烧阶段!该充电站疑似为位于重庆市万州区厦门大道与龙华街交叉口西北方向230米左右的中国SH汽车充电站(重庆-三峡-万全加能站鄂渝穗)

#重庆 #电动车 #火灾
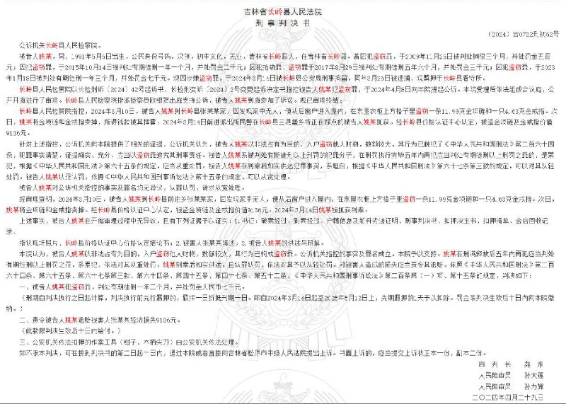
#吉林 #松原 涉恶性案件被通缉34岁男子,已被抓!

据大河报报道,吉林松原恶性杀人案件嫌疑人姚某曾五次入狱,半年前刚服刑完毕。据中国裁判文书网判决书显示,姚某5次入狱罪名包括盗窃罪、抢劫罪,今年5月服刑完毕。 #杀人案 #杀人 #重大事故 #警方通报 ( 死一人)
犯罪记录 如下:
1、2009年11月,因盗窃罪被判拘役3个月,罚金500元。
2、2015年10月,因盗窃罪被判有期徒刑1年1个月,罚金2000元。
3、2017年8月,因抢劫罪、盗窃罪被判有期徒刑5年6个月,罚金3000元。
4、2023年1月,因盗窃罪被判有期徒刑1年3个月,罚金7000元。
5、2024年3月,因盗窃罪被判有期徒刑1年2个月。(2024年3月14日至2025年5月12日)
 
 
Back to Top